Sơ đồ mạch điện cầu thang đầy đủ và chi tiết cho người mới bắt đầu
Mạch điện cầu thang là một loại mạch điện thường bắt gặp trong các căn biệt thự, nhà mặt phố… Đây là mạch điện quan trọng và có độ khó cao. Hầu hết những người mới, người chưa có kinh nghiệm đầu gặp khó khăn khi thiết kế và lắp đặt mạch điện này. Vậy làm thế nào để lắp đặt mạch điện cầu thang hiệu quả nhất? Hãy cùng tìm hiểu về cách vẽ sơ đồ và cách đấu mạch điện cầu thang qua bài viết dưới đây nhé.
Tìm hiểu về sơ đồ mạch điện cầu thang
Mạch điện cầu thang là một trong những loại mạch điện phổ biến và thông dụng nhất tại Việt Nam. Mạch điện này sẽ được sử dụng để bật, tắt đèn cầu thang. Đây là mạch điện quan trọng và không thể thiếu ở các ngôi nhà nhiều tầng. Có rất nhiều cách đấu điện cầu thang, từ đơn giản đến phức tạp. Trước tiên, chúng ta sẽ cùng tìm hiểu cách đấu mạch điện cầu thang đơn giản nhất, đó là dấu dây trung tính trực tiếp với bóng đèn chiếu sáng. Bạn có thể sử dụng dây trung tính là dây mát hoặc dây nguội.
Sơ đồ mạch điện cầu thang cơ bản Với sơ đồ này, dây nóng sẽ được đấu trực tiếp với cực L của công tắc ba cực. Đồng thời, 2 cực L1 của tầng 1 và tầng 2 sẽ được đấu bằng 1 dây, tương tự với cục L2. Và cực L của tầng 2 sẽ được cấu trực tiếp với bóng đèn.
Sơ đồ mạch điện cầu thang phổ biến
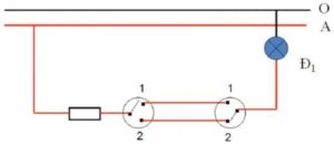
Sơ đồ mạch điện cầu thang công tắc 2 cực
Hiện nay, sơ đồ điện cầu thang công tắc 2 cực là loại mạch điện cầu thang được sử dụng phổ biến hiện nay. Để vẽ mạch điện này, bạn cần chuẩn bị:
- Cầu chì
- Bóng đèn
- 2 công tắc 3 cực

Sơ đồ mạch điện cầu thang công tắc 2 cực Cách vẽ sơ đồ này vô cùng đơn giản. Trước tiên, một đầu của nguồn điện sẽ được kết nối với điện lười nguồn có hiệu điện thế 220V (pha âm) và một bên chân của đèn. Phía còn lại của chân đèn sẽ được nối với công tắc 3 cực số 1. Pha dương của nguồn điện sẽ được nối với cầu chì, từ cầu chì sẽ nối với công tắc 3 cực còn lại.
Sơ đồ mạch điện cầu thang 2 công tắc 1 bóng đèn
Trong trường hợp cầu thang có 2 công tắc bóng đèn ở 2 vị trí khác nhau. Ví dụ như trường hợp có 3 tầng trở lên hoặc bóng đèn có 2 công tắc ở 2 tầng nối thông với nhau. Để vẽ mạch điện cầu thang này, bạn cần chuẩn bị:
- Cầu chì: dùng để bảo vệ mạch điện khi có sự cố xảy ra. Cần lựa chọn cầu chì phù hợp với công suất bóng đèn.
- Bóng đèn: có thể dùng đèn compact, đèn led hoặc đèn sợi đốt. Tuy nhiên, để tiết kiệm điện và nâng cao khả năng thắp sáng, bạn nên sử dụng đèn led hoặc đèn compact.
- Công tắc 3 cực (2 chiếc): đây là loại công tắc có 2 cực ra và 1 cực vào, thường được sử dụng trong các loại sơ đồ mạch điện cầu thang.
Đối với sơ đồ mạch điện cầu thang 2 công tắc 1 bóng đèn, bạn nên đặt bóng đèn ở chính giữa cầu thang, cách đều 2 tầng. 2 công tắc được lắp đặt ở đầu trên cùng và dưới cùng của cầu thang.
Mạch điện cầu thang 2 công tắc 1 bóng đèn Để đấu loại sơ đồ mạch điện này, bạn cần đấu pha âm của điện lưới 220V với một bên bóng đèn, bên còn lại nối với công tắc thứ nhất. Đồng thời, pha dương của nguồn điện sẽ nối với cầu chì và công tắc thứ 2. Hai đầu còn lại của cả 2 công tắc sẽ nối trực tiếp với nhau.
Cách đấu mạch điện cầu thang chi tiết
Chuẩn bị
Để đấu mạch điện cầu thang, bạn cần chuẩn bị các dụng cụ cơ bản như: cầu chì, bóng đèn, công tắc 3 cực (giống với các dụng cụ ở trên). Ngoài ra, bạn cần chuẩn bị thêm:
- Hộp đựng mạch điện tử: đây là thiết bị có tác dụng bảo vệ các sản phẩm mạch điện tử phía trong. Qua đó giúp các sản phẩm được bảo quản tốt, chạy ổn định và không gặp trục trặc do môi trường, thời tiết.

Hộp nhựa đựng mạch điện tử
- Công tắc chuyển mạch 3 vị trí: công tắc này còn được biết đến với tên gọi là công tắc xoay. Đây là loại công tắc được sử dụng rất nhiều trong công nghiệp, có tác dụng cắt thiết bị từ xa và đổi chiều dòng điện 3 pha.

Công tắc chuyển mạch 3 vị trí
- Công tắc chuyển mạch 2 vị trí: Loại công tắc này cũng có tác dụng cắt thiết bị từ xa giống công tắc chuyển mạch 3 vị trí. Công tắc 2 vị trí sẽ được sử dụng để chuyển mạch theo từng chức năng cụ thể, giúp người dùng xác định rõ số vị trí ( 1 hay 2 vị trí) và nguồn điện sử dụng (1 pha hay 3 pha). Công tắc này có cấu tạo gồm tiếp điểm và bộ chuyển động.

Công tắc chuyển mạch 2 vị trí
Sơ đồ mạch điện cầu thang nhà 2 tầng
Hầu hết các căn hộ 2 tầng hiện nay đều sử dụng mạch điện cầu thang gồm có 2 công tắc, 1 bóng đèn để dễ dàng bật/ tắt và sử dụng. Do đó, 2 công tắc sẽ được lắp đặt ở 2 đầu cầu thang và bóng đèn được lắp ở vị trí chính giữa, đảm bảo chiếu sáng cả 2 tầng nhà. Thông thường, trong sơ đồ mạch điện này, bóng đèn sẽ được lắp đặt ở vị trí chiếu nghỉ và 2 công tắc ở tầng 1 và tầng 2. Bạn có thể đứng ở tầng 1 để bật bằng công tắc hoặc tắt ở công tắc tầng 2, và ngược lại. Qua đó giúp tiết kiệm điện năng và công sức. Sơ đồ mạch điện cầu thang nhà 2 tầng được miêu tả chi tiết bằng hình vẽ dưới đây:
Sơ đồ mạch điện cầu thang nhà 2 tầng
Sơ đồ mạch điện cầu thang nhà 3 tầng
Sơ đồ mạch điện cầu thang nhà 3 tầng sẽ cần số công tắc nhiều hơn. Bạn sẽ cần 3 công tắc cho 3 tầng khác nhau, 2 bóng đèn – được lắp ở vị trí chính giữa cầu thang của các tầng. Thông thường, bóng đèn sẽ được lắp ở giữa tầng 1 và tầng 2; giữa tầng 2 và tầng 3. Tương tự như mạch điện cầu thang nhà 2 tầng, bạn có thể đứng ở tầng 2 bật/ tắt điện cho tầng 3. Đồng thời, khi đứng ở tầng 2, bạn cũng có thể bật/ tắt điện cho tầng 1. Đây là tiêu chí quan trọng nhất khi vẽ mạch điện cầu thang cho nhà 3 tầng. Sơ đồ mạch điện cầu thang nhà 3 tầng được sử dụng phổ biến nhất hiện nay:
Sơ đồ mạch điện cầu thang nhà 3 tầng
Sơ đồ mạch điện cầu thang 4 tầng
Sơ đồ mạch điện cầu thang cho nhà 3 tầng cũng có nhiều điểm tương tự với sơ đồ mạch điện cầu thang nhà 3 tầng. Tuy nhiên, bạn sẽ cần chuẩn bị thêm 1 bóng đèn cho tầng 4 và thêm công tắc. Tương tự như với nhà 3 tầng, bóng đèn cũng sẽ được đặt ở chính giữa cầu thang nối với các tầng. Sơ đồ mạch điện cầu thang nhà 4 tầng đơn giản và dễ thực hiện để bạn tham khảo:
Sơ đồ mạch điện cầu thang nhà 4 tầng
Cách đấu điện cầu thang
Mạch điện cầu thang hay còn được biết đến với tên gọi là mạch điện đảo chiều. Đây là mạch điện có 2 công tắc 3 cực được sử dụng để điều khiển 1 bóng đèn. Dù có thiết kế đơn giản nhưng mạch điện cầu thang lại yêu cầu độ chính xác cao. Nếu được đấu đúng, loại mạch điện này sẽ giúp người sử dụng tiết kiệm được rất nhiều công sức và điện năng. Bạn sẽ không cần đi lại quá nhiều mà vẫn có thể tắt/ bật điện dễ dàng.
Sơ đồ nguyên lý mạch điện cầu thang
Trong sơ đồ điện cầu thang, bạn cần đặt bóng đèn ở vị trí nằm giữa 2 tầng để đảm bảo có thể chiếu sáng toàn bộ cầu thang. Thông thường, bóng đèn sẽ được lắp đặt ở vị trí chiếu nghỉ.
Sơ đồ nguyên lý mạch điện cầu thang Khi lắp mạch điện cầu thang, dù với nhà 2 tầng, 3 tầng hay 4 tầng, công tắc các tầng trung gian đều được lắp trực tiếp vào công tắc 3 cực. Để thuận tiện cho việc sử dụng, bật/ tắt đèn, bạn nên đặt công tắc xen kẽ trái/phải.
Cách đấu công tắc cầu thang
Để đấu mạch điện cầu thang, trước tiên bạn cần đấu công tắc. Công tắc là thiết bị không thể thiếu đối với loại mạch điện này. Công tắc cầu thang có thể sử dụng cho các công trình nhỏ của gia đình hay cả các công trình lớn hơn như công trình công nghiệp. Bạn cần lắp đúng kỹ thuật để đảm bảo việc sử dụng thuận lợi. Hãy lưu ý, khi đấu công tắc điện cầu thang, bạn cần một cực đầu ra thông với 2 cực vào còn lại.
Sơ đồ công tắc cầu thang
Để đấu công tắc cầu thang, bạn cần có sơ đồ cụ thể. Thông thường, tối thiểu bạn sẽ cần 2 công tắc. Đầu âm của điện lưới hiệu điện thế 220V sẽ được nối với 1 bên của chân đèn, chân còn lại nối với công tắc thứ nhất. Pha dương của nguồn điện sẽ nối với công tắc thứ 2 thông qua đầu chì. Sơ đồ chi tiết:
Sơ đồ công tắc cầu thang
Cách đấu dây điện cầu thang
Đối với dây điện, bạn cũng cần nối tương tự như với công tắc điện cầu thang. Cụ thể, Pha âm của nguồn điện sẽ nối với một đầu bóng đèn, đầu còn lại nối với công tắc số 1. Tương tự, pha dương cũng nối với công tắc thứ 2 thông qua một cầu chì.
Cách đấu dây điện cầu thang
Sơ đồ dây điện cầu thang
Sơ đồ dây điện cầu thang sẽ gồm 1 dây trung tính nối trực tiếp với bóng đèn. Đồng thời, dây nóng sẽ nối với cực L của công tắc 1. Cực L1 của tầng 1 với L1 của tầng 2 được nối bằng 1 dây, tương tự với cực L2 của tầng 1 và L2 của tầng 2. Cục L của công tắc 2 sẽ nối với bóng đèn, tạo thành một sơ đồ điện khép kín. Bạn có thể lắp thêm cầu chì hoặc át tô mát để hạn chế tình trạng bị ngắt mạch.
Sơ đồ dây điện cầu thang
Sơ đồ đèn cầu thang
Đèn cầu thang – như đã giải thích ở trên sẽ được lắp ở vị trí chiếu nghỉ, giữa 2 tầng. Nếu cầu thang xoắn ốc, không có chiếu nghỉ thì sẽ được lắp ở vị trí chính giữa cầu thang. Đây là vị trí thuận lợi để có thể chiếu sáng toàn bộ khu vực cầu thang. Tùy diện tích và nhu cầu chiếu sáng, bạn có thể lựa chọn loại bóng đèn phù hợp nhất.
Sơ đồ đèn cầu thang Vậy là chúng ta đã tìm hiểu xong về cách lắp mạch điện cầu thang, cũng như sơ đồ và những vật dụng cần chuẩn bị. Về cơ bản, cách lắp mạch điện cầu thang cho nhà 2 tầng, 3 tầng hay 4 tầng cũng sẽ giống nhau cơ bản. Tuy nhiên, bạn cần hết sức lưu ý, cẩn thận để mạch điện hoạt động bình thường. Đồng thời, hãy tìm hiểu cách mạch điện được nhiều người sử dụng để tham khảo nhé. Hy vọng qua bài viết này, bạn đã biết thêm cách lắp mạch điện cầu thang. Chúc bạn thành công.
Cam kết của Công Ty Viki – Công ty chuyên cung cấp thiết bị điện, vật tư nước lớn tại TPHCM
Công Ty Viki là đại lý, nhà phân phối thiết bị điện, vật tư nước khu vực TPHCM, cũng như toàn quốc. Sản phẩm chúng tôi được bảo hành chính hãng: – Chúng tôi cam kết giá cạnh tranh – Giao hàng nhanh – Sản phẩm chính hãng (mới 100%) – Tư vấn nhiệt tình – Bảo hành 1-2 năm, đổi trả linh hoạt – Có chứng chỉ CO,CQ. – Có xuất hóa đơn VAT
CÔNG TY CỔ PHẨN THƯƠNG MẠI DỊCH VỤ VIKI
XEM THÊM:









